I am currently working on the ATM signaling protocol with the
LOTOS Research Group. My work
is supervised by Dr. Luigi Logrippo
.
My work consist in specifying the signaling protocol at the UNI (User Network
Interface) using the specification language LOTOS. Then the resulting
specification will be used to eventually find some problems.
Today's networks are moving from a situation where there were lot's of disjoint specialized network design for very specific task to an integration of the maximum number of services into one general communication medium. In the future, as the frontier between each type of communication are fading away, we will need one efficient way to transfer any type of information. The ATM protocol (Asynchronous Transfer Mode) was design with this purpose.
Eventhough ATM has first been designed for the Wide Area Netwroks (WAN), its promise for an efficient use of large bandwidth made it attractive for Local Area Netwroks (LAN) too.
Thus we see now that ATM is really a tool for intagrating different kind of networks (telephone, cable TV, computers) as well as a way to interconnect networks together. ATM has become a solution for the futur universal networks.
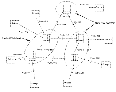
Two types of node are defined in an ATM network. An ATM network is made of two main knid of nodes interconnected together. The first defined topologies for ATM networks were topologies excluding shared medium, but with the emmergence of ATM based LANs this is no longer true.
The two different nodes are:
The following figure shows a typical ATM network.
As we can see, different type of networks have been identified, and the interface between each node are defined by the type of node and the type of networks that are involved. The main types are:
The ATM Protocol is based on the ISDN Protocol Reference Model (ISDN PRM) which like the OSI Reference Model organize the communication functions into layers and describe the relation of these layers with respect to each other. The differences between the ISDN PRM and the OSI RM lies in that the ISDN PRM was especially designed for telecommunication purposes whereas the OSI RM is not dedicated to a particular type of network.
The ATM Protocol Reference Model is composed of three layers:
The relationship between the lower layers of the OSI model and the AAL, ATM, and PHY layers of the B-ISDN PRM are not yet defined.
The ATM Protocol Reference Model is not only composed of layers, but also of planes. A plane is a layered stack of protocol entities with a single functional grouping. Three different planes are identified in the ATM PRM.

The figure above shows the organization of the ATM Protocol according to the B-ISDN PRM. Further information on this subject can be found in the ITU-T Recommendations I.320 and I.321.
In ATM, a connection must be established before any information can be exchanged. Thus a signalling protocol is needed in order for all the equipments involved in a connection (the end equipments and the intermediate switches) to agree on the characteristics of the traffic that will occur and the allocation of the ressources. Then the problem is that ATM has a great potential to generate new applications for which the particular needs are not yet known. This prevents the building of an efficient signalling protocol in the early days of ATM. Because of this, the ITU-T has decided to build the signalling protocol in three steps.
The Control Plane (which is in charge of signalisation) has it's own ATM Adaptation Layer: the S-AAL. This S-AAL is separated in different sublayers (cf. ITU-T recommendations I.363 and Q.2100.) Two main parts can be distinguished: the common part and the service specific part.
The common part contains the segmentation and reassembly (SAR) sublayer and the common part convergence sublayer (CPCS). These parts are specific to the type of AAL used (depending on the type of service desired.) In the specific case of the Signalling AAL, the SAR and the CPCS are the one defined for the AAL 5.
The service specific convergence sublayer (SSCS) part is defined independently of the common part and depends on the functions to be accomplished. For the signalling function, this part is further divided in two. The first element is the service specific connection oriented protocol (SSCOP) which is an end to end communication protocol that provides assured or unassured data transfer between one source and one or multiple recipients. The second part is the service specific coordination function (SSCF) which maps the services provided by the SSCOP to the needs of the layer 3 signalling protocol.
The following figure shows the organisation of the S-AAL.

The following books and articles helped me a lot during my project:
But most of my work is derived from the recommandations from ITU-T and the ATM-Forum. These information can be found on the internet at the following addresses.